Archive for September, 2015

Little Sun Charge by Olafur Eliasson

Posted in Art with tags , , on September 29, 2015 by telescoper

You might remember a piece I did a while ago about Little Sun by the artist Olafur Eliasson. This is a solar-powered lamp that charges up during the day and provides night-time illumination for those, e.g. in sub-Saharan Africa, without access to an electricity grid. I supported this project myself, including writing a piece here as part of the Little Charter for Light and Energy.

Well, it seems that in his travels around the world promoting Little Sun, Olafur received a lot of comments about how great it would be if the same principle could be used to provide a solar-powered mobile phone charger. So now – lo and behold! – there is a new product called Little Sun Charge. Here’s a little video about it:

I’m mentioning this here because Olafur is attempting to crowdfund this project via a kickstarter campaign. The campaign has already exceeded its initial target, but there are five days still remaining and every penny raised will used to reduce the price of the charger so that it can be sold to off-grid customers for even less than originally planned.

So please visit the link and pledge some dosh! There are treats in store for those who do!

Evidence for Liquid Water on Mars?

Posted in Astrohype, The Universe and Stuff with tags , , , , , , , , on September 28, 2015 by telescoper

There’s been a lot of excitement this afternoon about possible evidence for water on Mars from the Compact Reconnaissance Imaging Spectrometer for Mars (CRISM) on board the Mars Reconaissance Orbiter (MRO). Unfortunately, but I suppose inevitably, some of the media coverage has been a bit over the top, presenting the results as if they were proof of liquid water flowing on the Red Planet’s surface; NASA itself has pushed this interpretation. I think the results are indeed very interesting – but not altogether surprising, and by no means proof of the existence of flows of liquid water. And although they may indeed provide evidence confirming that there is water on Mars,  we knew that already (at least in the form of ice and water vapour).

The full results are reported in a paper in Nature Geoscience. The abstract reads:

Determining whether liquid water exists on the Martian surface is central to understanding the hydrologic cycle and potential for extant life on Mars. Recurring slope lineae, narrow streaks of low reflectance compared to the surrounding terrain, appear and grow incrementally in the downslope direction during warm seasons when temperatures reach about 250–300K, a pattern consistent with the transient flow of a volatile species1, 2, 3. Brine flows (or seeps) have been proposed to explain the formation of recurring slope lineae1, 2, 3, yet no direct evidence for either liquid water or hydrated salts has been found4. Here we analyse spectral data from the Compact Reconnaissance Imaging Spectrometer for Mars instrument onboard the Mars Reconnaissance Orbiter from four different locations where recurring slope lineae are present. We find evidence for hydrated salts at all four locations in the seasons when recurring slope lineae are most extensive, which suggests that the source of hydration is recurring slope lineae activity. The hydrated salts most consistent with the spectral absorption features we detect are magnesium perchlorate, magnesium chlorate and sodium perchlorate. Our findings strongly support the hypothesis that recurring slope lineae form as a result of contemporary water activity on Mars.

Here’s a picture taken with the High Resolution Imaging Science Experiment (HIRISE) on MRO showing some of the recurring slope lineae (RSL):

Mars_Water

You can see a wonderful gallery of other HIRISE images of other such features here.

The dark streaky stains in this and other examples are visually very suggestive of the possibility they were produced by flowing liquid. They also come and go with the Martian seasons, which suggests that they might involve something that melts in the summer and freezes in the winter. Putting these two facts together raises the quite reasonable question of whether, if that is indeed how they’re made, that liquid might be water.

What is new about the latest results that adds to the superb detail revealed by the HIRISE images – is that there is spectroscopic information that yields clues about the chemical composition of the stuff in the RSLs:

 

Spectroscopy

The black lines denote spectra that are taken at two different locations; the upper one has been interpreted as indicating the presence of some mixture of hydrated Calcium, Magnesium and Sodium Perchlorates (i.e. salts). I’m not a chemical spectroscopist so I don’t know whether other interpretations are possible, though I can’t say that I’m overwhelmingly convinced by the match between the data from laboratory specimens and that from Mars…

Anyway, if that is indeed what the spectroscopy indicates then the obvious conclusion is that there is water present, for without water there can be no hydrated salts. This water could have been absorbed from the atmospheric vapour or from the ice below the surface. The presence of salts would lowers the melting point of water ice, so this could explain how there could be some form of liquid flow at the sub-zero temperatures prevalent even in a Martian summer. It would not be pure running water, however, but an extremely concentrated salt solution, much saltier than sea water, probably in the form of a rather sticky brine. This brine might flow – or perhaps creep – down the sloping terrain (briefly) in the summer and then freeze. But nothing has actually been observed to flow in such a way. It seems to me – as a non-expert – that the features could be caused not by a flow of liquid, but by the disruption of the Martian surface, caused by melting and freezing, involving  movement of solid material, or perhaps localized seeping. I’m not saying that it’s impossible that a flow of briny liquid is responsible for the features, just that I think it’s far from proven. But there’s no doubt that whatever is going on is fascinatingly complicated!

The last sentence of the abstract quoted above reads:

Our findings strongly support the hypothesis that recurring slope lineae form as a result of contemporary water activity on Mars.

I’m not sure about the “strongly support” but “contemporary water activity” is probably fair as it includes the possibilities I discussed above, but it does seem to have led quite a few people to jump to the conclusion that it means “flowing water”, which I don’t think it does. Am I wrong to be so sceptical? Let me know through the comments box!

 

 

September’s Baccalaureate

Posted in Poetry with tags , , on September 28, 2015 by telescoper

September’s Baccalaureate
A combination is
Of Crickets – Crows – and Retrospects
And a dissembling Breeze

That hints without assuming –
An Innuendo sear
That makes the Heart put up its Fun
And turn Philosopher.

by Emily Dickinson (1830-1886)

 

The Meaning of Cosmology

Posted in Biographical, The Universe and Stuff with tags , , , , on September 27, 2015 by telescoper

I know it’s Sunday, and it’s also sunny, but I’m in the office catching up with my ever-increasing backlog of work so I hope you’ll forgive me for posting one from the vaults, a rehash of an old piece that dates from 2008..

–o–

When asked what I do for a living, I’ve always avoided describing myself as an astronomer, because most people seem to think that involves star signs and horoscopes. Anyone can tell I’m not an astrologer anyway, because I’m not rich. Astrophysicist sounds more impressive, but perhaps a little scary. That’s why I usually settle on the “Cosmologist”. Grandiose, but at the same time somehow cuddly.

I had an inkling that this choice was going to be a mistake at the start of my first ever visit to the United States, which was to attend a conference in memory of the great physicist Yacov Borisovich Zel’dovich, who died in 1989. The meeting was held in Lawrence, Kansas, home of the University of Kansas, in May 1990. This event was notable for many reasons, including the fact that the effective ban on Russian physicists visiting the USA had been lifted after the arrival of glasnost to the Soviet Union. Many prominent scientists from there were going to be attending. I had also been invited to give a talk, the only connection with Zel’dovich that I could figure out was that the very first paper I wrote was cited in the very last paper to be written by the great man.

I think I flew in to Detroit from London and had to clear customs there in order to transfer to an internal flight to Kansas. On arriving at the customs area in the airport, the guy at the desk peered at my passport and asked me what was the purpose of my visit. I said “I’m attending a Conference”. He eyed me suspiciously and asked me my line of work. “Cosmologist,” I proudly announced. He frowned and asked me to open my bags. He looked in my suitcase, and his frown deepened. He looked at me accusingly and said “Where are your samples?”

I thought about pointing out that there was indeed a sample of the Universe in my bag but that it was way too small to be regarded as representative. Fortunately, I thought better of it. Eventually I realised he thought cosmologist was something to do with cosmetics, and was expecting me to be carrying little bottles of shampoo or make-up to a sales conference or something like that. I explained that I was a scientist, and showed him the poster for the conference I was going to attend. He seemed satisfied. As I gathered up my possessions thinking the formalities were over, he carried on looking through my passport. As I moved off he suddenly spoke again. “Is this your first visit to the States, son?”. My passport had no other entry stamps to the USA in it. “Yes,” I said. He was incredulous. “And you’re going to Kansas?”

This little confrontation turned out to be a forerunner of a more dramatic incident involving the same lexicographical confusion. One evening during the Zel’dovich meeting there was a reception held by the University of Kansas, to which the conference participants, local celebrities (including the famous writer William Burroughs, who lived nearby) and various (small) TV companies were invited. Clearly this meeting was big news for Lawrence. It was all organized by the University of Kansas and there was a charming lady called Eunice who was largely running the show. I got talking to her near the end of the party. As we chatted, the proceedings were clearly winding down and she suggested we go into Kansas City to go dancing. I’ve always been up for a boogie, Lawrence didn’t seem to be offering much in the way of nightlife, and my attempts to talk to William Burroughs were repelled by the bevy of handsome young men who formed his entourage, so off we went in her car.

Before I go on I’ll just point out that Eunice – full name Eunice H. Stallworth – passed away suddenly in 2009. I spent quite a lot of time with her during this and other trips to Lawrence, including a memorable day out at a pow wow at Haskell Indian Nations University where there was some amazing dancing.

Anyway, back to the story. It takes over an hour to drive into Kansas City from Lawrence but we got there safely enough. We went to several fun places and had a good time until well after midnight. We were about to drive back when Eunice suddenly remembered there was another nightclub she had heard of that had just opened. However, she didn’t really know where it was and we spent quite a while looking for it. We ended up on the State Line, a freeway that separates Kansas City Kansas from Kansas City Missouri, the main downtown area of Kansas City actually being for some reason in the state of Missouri. After only a few moments on the freeway a police car appeared behind us with its lights blazing and siren screeching, and ushered us off the road into a kind of parking lot.

Eunice stopped the car and we waited while a young cop got out of his car and approached us. I was surprised to see he was on his own. I always thought the police always went around in pairs, like low comedians. He asked for Eunice’s driver’s license, which she gave him. He then asked for mine. I don’t drive and don’t have a driver’s license, and explained this to the policeman. He found it difficult to comprehend. I then realised I hadn’t brought my passport along, so I had no ID at all.

I forgot to mention that Eunice was black and that her car had Alabama license plates.

I don’t know what particular thing caused this young cop to panic, but he dashed back to his car and got onto his radio to call for backup. Soon, another squad car arrived, drove part way into the entrance of the parking lot and stopped there, presumably so as to block any attempted escape. The doors of the second car opened and two policemen got out, kneeled down and and aimed pump-action shotguns at us as they hid behind the car doors which partly shielded them from view and presumably from gunfire. The rookie who had stopped us did the same thing from his car, but he only had a handgun.

“Put your hands on your heads. Get out of the car. Slowly. No sudden movements.” This was just like the movies.

We did as we were told. Eventually we both ended up with our hands on the roof of Eunice’s car being frisked by a large cop sporting an impressive walrus moustache. He reminded me of one of the Village People, although his uniform was not made of leather. I thought it unwise to point out the resemblance to him. Declaring us “clean”, he signalled to the other policemen to put their guns away. They had been covering him as he searched us.

I suddenly realised how terrified I was. It’s not nice having guns pointed at you.

Mr Walrus had found a packet of French cigarettes (Gauloises) in my coat pocket. I clearly looked scared so he handed them to me and suggested I have a smoke. I lit up, and offered him one (which he declined). Meanwhile the first cop was running the details of Eunice’s car through the vehicle check system, clearly thinking it must have been stolen. As he did this, the moustachioed policeman, who was by now very relaxed about the situation, started a conversation which I’ll never forget.

Policeman: “You’re not from around these parts, are you?” (Honestly, that’s exactly what he said.)

Me: “No, I’m from England.”

Policeman: “I see. What are you doing in Kansas?”

Me: “I’m attending a conference, in Lawrence..”

Policeman: “Oh yes? What kind of Conference?”

Me: “It’s about cosmology”

At this point, Mr Walrus nodded and walked slowly to the first car where the much younger cop was still fiddling with the computer.

“Son,” he said, “there’s no need to call for backup when all you got to deal with is a Limey hairdresser…”.

Thelonious Monk – Misterioso

Posted in Jazz with tags , , , , on September 26, 2015 by telescoper

A couple of days ago I posted a piece of music by Eric Dolphy that was inspired by Thelonious Monk , so today I thought I’d post something by Monk himself together with my own appreciation of his music.

Thelonious Monk was a remarkable musician. His self-taught style of piano-playing was unlike that of anyone who came before or after him, including those followers who tried to copy him. He broke many rules, especially in the way he used his fingers – keeping them straight as he played to get a uniquely percussive sound from the instrument, well matched, on the track I’ve posted below, to the vibraphone of Milt Jackson.

Monk was often called “The High Priest of Bop” and regarded as one of the leaders of the post-war bebop revolution in Jazz alongside Charlie Parker and Dizzy Gillespie. Actually, I don’t think Monk ever really played bebop at all. I’ve always thought the archetypal bop pianist was Bud Powell whose style was totally different to Monk’s. But the “High Priest” tag owed at least something to his eccentric personality: he hardly ever spoke and, aside from his music, he seemed to communicate with the outside world largely through his choice of hat.

Monk’s piano style is hard to describe – his wife Nellie once described it as “Melodious Thunk” – but I’ve always loved his music. To me his solos sound like someone talking directly at you in a strange and wonderful language that you don’t quite understand but which sounds beautiful anyway. His use of syncopation is quite different from the usual bebop musicians and it seems, to me anyway, to echo the rhythms of everyday speech. But, above all, when you hear Monk play the piano, you know immediately who it is. He had many admirers, but nobody could play like him. He was a genius.

In later life his behaviour became disturbingly erratic; he would sometimes stand up in the middle of a performance and go wandering around the stage.  In my opinion his music also deteriorated from the early sixties onwards.  I think it was generally assumed that he had a drugs problem, which he may well have had, but it was eventually realised that he was suffering from a serious mental illness. Although attempts were made to treat this, he stopped playing in the 1970s and lived out the rest of his life as a virtual recluse.

I remember very well the day he died, in February 1982. It was during the Newcastle Jazz Festival, on the day when the great British jazz pianist Stan Tracey was due to give a concert there. As we took our seats in the Newcastle Playhouse for the gig, an announcement was made that Thelonious Monk had died. Stan Tracey, for whom Monk had been a major musical inspiration, responded to the occasion by playing two sets exclusively consisting of tunes by his hero. It was one of the best concerts I’ve ever been to and remains strong in my memory to this day.

I think Monk’s best records are from the 40s and 50s, and he was certainly in his prime in 1948 when he recorded this classic performance, for the Blue Note label, of his own composition, Misterioso.

A Life – R.S. Thomas

Posted in Poetry with tags , on September 25, 2015 by telescoper

A Life

Lived long; much fear, less
courage. Bottom in love’s school
of his class; time’s reasons
too far back to be known.
Good on his knees, yielding,
vertical, to petty temptations.
A mouth thoughts escaped
from unfledged. Where two
were company, he the unwanted
third. A Narcissus tortured
by the whisperers behind
the mirror. Visionary only
in his perception of an horizon
beyond the horizon. Doubtful
of God, too pusillanimous
to deny him. Saving his face
in verse from the humiliations prose
inflicted on him. One of life’s
conscientious objectors, conceding
nothing to the propaganda of death
but a compulsion to volunteer.

An obituary of his own hand.

posted on the 15th anniversary of the death of R.S. Thomas (1913-2000).

 

 

 

Flexible Degrees through Sussex Choice

Posted in Education with tags , , , , , , on September 24, 2015 by telescoper

I just noticed an item in the Times Higher about a new development in the approach to degree structures at the University of Leicester. The piece begins

A growing number of students undertake several work placements and internships over the course of their degree to increase their chances of securing a graduate-level job. But an initiative at the University of Leicester aims to make it easier for undergraduates to learn the range of skills that employers are looking for during their studies.

I feel obliged to point out that, in fact, here at the University of Sussex we already have a scheme (called “Sussex Choice”) that already allows this, as well as a number of other initiatives under the same banner. The University of Leicester’s “initiative” is of course a good development, but it’s not as ground-breaking as the Times Higher story suggests.

Sussex choice allows students the following opportunities:

  • “Electives” in topics not connected with the main subject of their course, e.g. science modules for Arts and Humanities students. I teach on one of these, actually.
  • “Pathways” allowing students to transform their degree into a major/minor combination. This is basically what the University of Leicester is proposing to start.
  • “Placements”, i.e. paid internships, which can be either professional (e.g. in industry) or research-based (e.g. working with a research group inside our outside the University). These can be either integrated within the course of study, leading to (for example) a  degree title which includes (“with a Professional Placement” or “with a Research Placement”) or “voluntary”, usually in subject not directly related to the degree subject.
  • “Study Abroad” opportunities, allowing students to take a term or a year abroad at one of our partner universities.

With very few exceptions – generally due to restrictions imposed by accrediting bodies for some degree programmes – It is possible, for example,  in the Department of Physics & Astronomy, for students to do a Research Placement abroad, combining the latter two of these opportunities; two of our students went to Tsinghua University in China to do precisely this, as part of an exchange agreement. You can read about the students’ experiences of these and other opportunities at Berkeley and  Texas in the United States and Uppsala University (Sweden) here.

Here is the PVC Clare Mackie (my boss!)  explaining the Sussex Choice scheme in a little video…

Can UK Science Survive Outside the EU?

Posted in Politics, Science Politics with tags , , on September 23, 2015 by telescoper

Please watch the following video made by the organization Scientists for EU. You could also read the document referred to in the video (“International Comparative Performance of the UK Research Base – 2013”) which can be found here.

Hat and Beard

Posted in Jazz with tags , , , , on September 22, 2015 by telescoper

I haven’t posted much Jazz recently, and was reminded of this fact when I listened to the following track on my iPod yesterday while travelling back from Cardiff to Brighton.  Hat and Beard is an original composition by one of my favourite jazz artists, saxophonist Eric Dolphy and was written in honour of another of my favourite jazz artists, Thelonious Monk, who not only sported a splendid beard but also had a famously eccentric taste in headgear…

hat and beard

Anyway, Hat and Beard is taken from the pioneering free jazz album Out to Lunch. This album is without doubt one of the high points of 1960s avant-garde jazz, primarily because of Dolphy’s extraordinary playing (in this case on bass clarinet) but also because of the brilliance of the other musicians: Freddie Hubbard on trumpet; Bobby Hutcherson on vibes; Richard Davis on bass; and the superb Tony Williams on drums (who was only 18 when this track was recorded).

Amplitude & Energy in Electromagnetic Waves

Posted in Cute Problems, The Universe and Stuff with tags , , , on September 22, 2015 by telescoper

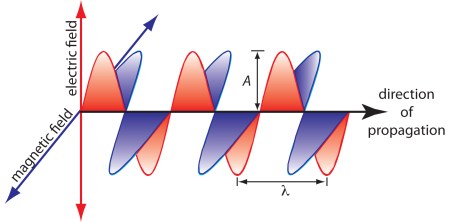
Here’s a little physics riddle. As you all know, electromagnetic radiation consists of oscillating electric and magnetic fields rather like this:

Figure10.1(Graphic stolen from here.) The polarization state of the wave is defined by the direction of the Electric field, in this case vertically upwards.

Now the energy carried by an electromagnetic wave of a given wavelength is proportional to the square of its amplitude, denoted in the Figure by A, so the energy is of the form kA2 in this case with k constant. Two separate electromagnetic waves with the same amplitude and wavelength would thus carry an energy = 2kA2.

But now consider what happens if you superpose two waves in phase, each having the same wavelength, polarization and amplitude to generate a single wave with amplitude 2A. The energy carried now is k(2A)2 = 4kA2, which is twice the value obtained for two separate waves.

Where does the extra energy come from?

Answers through the Comments Box please!